SAP-Apothéké - propojení lékárenského systému Apothéké s ERP modulem systémemu SAP realizovný v rámci integračního systému KZIS .

Kontaktní informace

Miroslav Brousek
E-mail: info@romicus.cz
 

Klient SAP

Konektor na straně systému SAP byl realizován prostřednictvím WebServices (služba, použitá v projektu SAP-NeOS ), prostřednictvím csv souboru (jako dočané řešení do doby implementace příslušné WS) a prostřednictvím fixed-column souborů (využití konektoru předchozího lékárenského systému).

Příslušné procesy jsou v případě WS spouštěny prostřednictvím plánovače systému Ensemble. V případě přenosu dat prostřednictvím souborů pak umístěním zdrojových souborů do určené sdílené složky.

Více…

Klient Apothéké

Konektor na straně systému Apothéké měl být původně řešen prostřednictvím WebServices. Dočasně, do doby implementace příslušných WS, je však přenos dat realizován prostřednictvím csv souborů. Zpracování souborů je realizováno prostřednictvím k tomu určených tříd systému Ensemble.

Příslušné procesy jsou spouštěny umístěním zdrojových souborů do určené sdílené složky.

Více…

Technologie

Projekt byl řešen jako součást integračního systému KZIS za použití stejných technologií. Konektory na propojované systémy byly řešeny prostřednictvím webových služeb, csv a fixed-columns souborů. Konektivita na WS byla řešena prostřednictvím klientů generovaných prostředky Ensemble z dodaných WSDL souborů.

Vzory zdrojových kódů:
BO import csv files
SOAP client ZNeOSAll
BS import csv files
Třída datové entity

Více…

 

Obecný popis konektoru

Konektor SAP-Apothéké má dva hlavní účely. Prvním je synchronizace číselníků systému Apothéké se zdrojovými daty, jejich zdrojem je IS SAP. Druhým je pak zajištění přenosu logistických dokladů, vznikajících v systému Apothéké do ERP modulu systému SAP, kde jsou na základě stanovených postupů zaúčtovány.

Jednotlivé procesy, zajišťující uvedenou funkčnost jsou spouštěny jednak ze strany konektoru a jednak ze strany napojených systémů. Procesy, spouštěné ze strany konektoru, zajišťují synchronizaci těch číselníků, jejichž přenos je na straně zdrojového systému zajištěn prostřednictvím webových služeb. Spouštění probíhá podle časového plánu definovaného příslušnými prostředky (task manager) systému Ensemble. Přenos číselníků, zajištěný prostřednictvím csv souborů, je spouštěn umístěním příslušných souborů do určené sdílené složky ze strany zdrojového systému, v tomto případě SAPu. Stejným způsobem je zajištěn i přenos dokladů lékárny. Tetokrát umístění souborů s daty a spuštění příslušných procesů iniciuje systém Apothéké.

Realizace

Návrh rozhraní systému Apothéké, a tedy i seznam souvisejících procesů pro export dat do tohoto systému, je možné vidět ve formě stránky generované pomocí Enterprise Architectu z příslušné části Use Case modelu
Návrh rozhraní systému SAP, a tedy i seznam souvisejících procesů pro import dat z tohoto systému, je možné vidět ve formě stránky generované pomocí Enterprise Architectu z příslušné části Use Case modelu
Návrh tříd rozhraní systému Apothéké je možné vidět ve formě stránky generované pomocí Enterprise Architectu z části Class modelu
Datové vazby synchronizovaných entit jsou znázorněny v části Class modelu, ketrý je možné vidět ve formě stránky generované pomocí Enterprise Architectu zde

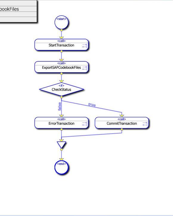
Procesy zajišťující výše uvedenou funkčnost jsou definovány prostřednictvím k tomu určených prostředků systému Ensemble a s použitím procesního jazyka BPL:
Proces pro import číselníků ze systému SAP prostřednictvím služby ZNeOSAll
. Proces pro přenos dokladů Apothéké.

Nahoru

 

Modely tříd a rozhraní

 

Diagramy procesů

 

Zdrojové kódy

 

Nahoru


Website Name 2009 | Sponsored by Skluzavky